来源: 搜狐号 时间:2025-12-29 08:39 作者:LULU 浏览: ->手机浏览此文章

近日,金杯电工旗下“统力电工”高管集体离职事件,犹如一枚深水炸弹,彻底炸穿了这家上市公司表面光鲜的治理伪装。当管理层几乎整体决绝离去,当安全事故与环保处罚接踵而至,我们不得不厉声质问:这究竟是一家现代化上市企业,还是某个独裁者私人的封地?!
“应分尽分”成天大的谎言
当年台上那句慷慨激昂的“利润应分尽分”,如今看来,不过是金杯电工董事长吴某禺精心编织的、一场持续五年的弥天大谎!承诺回荡在耳,黑箱操作却早已根植于心——所有公司章程、股东名册、财务报告,竟全部被锁入密柜,对股东拒不公开。这是何等的傲慢与欺诈?众多管理者从内心深处发出灵魂拷问,高管与骨干们多年心血,在他眼中,难道只是用以粉饰个人权威、随时可以撕毁的废纸吗?
亲信骄横,制度崩坏,人命与责任皆可抛
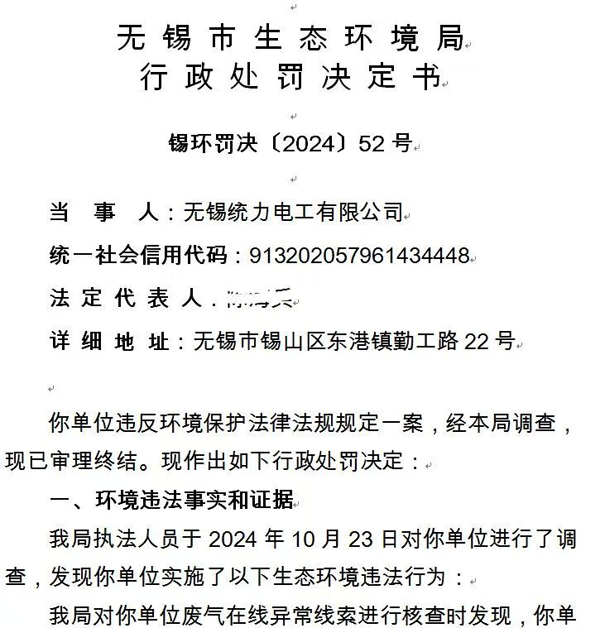
为满足个人控制欲,吴某禺竟将原有成熟团队无情架空,强行塞入毫无经验的“心腹”。可最后导致的结果呢?管理彻底失序:2024年7月,工友徐某死于生产事故;同年11月,公司因非法排污被环保部门严惩。

而所有罪责,竟都能被巧妙“安排”他人“背锅”,真凶始终安然无恙。这难道就是吴某禺“独特”的管理之道?——用牺牲他人的生命和破坏环境为代价,来巩固自己的霸道权力?
数亿增资,强行稀释:你的权利,他说了算!
2025年6月,吴某禺再次上演“独角戏”,单方面宣布增资三亿,悍然稀释原始股东权益。没有评估,没有程序,一言堂之举昭然若揭。是谁赋予他如此践踏《公司法》的底气?在他构建的上市公司“帝国”里,股东、制度、法律,是否都只能成为摆设?
集体离职,非一日之寒:这是绝望的控诉,更是惨痛的警示!2025年12月1日至2日,“统力电工”总经理、副董事长、生产、质量核心高管集体递交辞呈。这绝非普通离职潮,而是一个健康机体对癌细胞的彻底切割,是专业良知对野蛮独裁的悲壮反抗!它赤裸裸地揭示:当掌权者格局狭隘、唯我独尊,将一已私利凌驾于全体员工与公司未来之上时,任何宏大的愿景都是空中楼阁,最终必将导致众叛亲离、根基尽毁。
冰冻三尺,非一日之寒。团队离散的背后,是企业内部治理瘫痪、文化毒化、信任溃败的集中爆发。它更像严冬里最刺骨的寒流,直抵人心——这记警钟,为“统力电工”而鸣,也为所有信奉“人治”高于“法治”的企业而鸣!
当局者迷旁观者清
还要多少血泪教训,才能唤醒你对生命与法律的基本敬畏?
还要多少骨干离散,才能让你看清自己的愚钝就是企业最大的“管理盲区”?还要等到何时,你才愿放下病态的掌控欲,学会民主、学会尊重,而不是在独断专行的死路上裸奔到底?一家企业犹如一棵大树,根茎若被霸道撕裂,何来枝繁叶茂?亡羊补牢,犹未为晚。但现在,需要的已不是敷衍的检讨,而是彻底的、刮骨疗毒式的变革!
社会在关注,法律在等待。广大员工喊话“金杯电工”董事长吴某禺莫让辉煌基业,葬送于个人的权力癫狂!
来源:http://sdvip.net/tuwenzixun/270.html
石家庄第二看守所 (资料图) 河北省某看守所门前,一辆挂着地方牌照的车辆由远驶来停下。 突然,一位50多岁的妇女到车前不知说了什么,押车的民警和开车的司机均下车,该女人...
中央纪委国家监委网站26日公布全国查处违反中央八项规定精神问题情况月报数据。通报显示,2020年9月,全国共查处违反中央八项规定精神问题11929起,处理17314人(包括63名地厅级干部...
血色山谷 濒危动物上餐桌——一起命案牵出的买卖野生动物大案 缴获的野生动物被放归森林 2019年,四川凉山普格县警方破获系列重特大破坏野生动物资源案,100余人涉案,网络遍及全...
一个多月十余家公司疑似跑路,部分杠杆率超十倍 长租公寓连环“爆雷”深陷信用危机 赵乃育 绘 刚刚过去的国庆假期,成都市双流区的张晓朋一边忙着寻找出租房,一边密切关注着维...
本站讯 自古以来,就有官凭文书私凭印的说法,这既是一句俗语...
去看看>>
墙内消息,国庆突发事件:现任湖南省邵阳市人民政府党组成员...
去看看>>
尊敬的山东省及青岛市纪检、监察部门和各大媒体: 我们是程晓...
去看看>>
近日,曾经有着扎根行政管理、市场监管26年,有着全国普法宣...
去看看>>
多个消息来源显示,湖南邵阳市公安局在国殇日升旗时,内部发...
去看看>>
西藏精神领袖、尊者达赖喇嘛是否转世,以及转世到何处,一直...
去看看>>
石家庄第二看守所 (资料图) 河北省某看守所门前,一辆挂着...
去看看>>
从上周五晚间开始,中国大陆开始针对大陆基督教会展开严厉的...
去看看>>
中共成为“新邪恶轴心”的中坚力量 程翔评论文章: 近一年来...
去看看>>
吉林省司法厅副厅长林松涉嫌操纵市场监管厅法律顾问招标活动...
去看看>>