10月9日,王曙光终于等来河北省检察院受理案件的短信。这已经是他11年艰辛维权路上的一大步。
2013年,常年在海南生活的王曙光回到河北邯郸曲周县老家祭父,得知邻居王某志家13岁儿子王某龙遭遇校园霸凌。秉持内心的正义信仰,他决定帮助父子俩维权,甚至实名举报、控告相关办案人员,通过信访、网络发声推动案件立案,最终协助警方锁定7名涉案嫌疑人。
然而,王曙光怎么也没想到,自己却因此摊上了官司。
2014年10月,曲周县公安局以“威逼利诱他人作伪证,通过信访、网络传媒等方式给相关部门领导施压,导致未参与殴打王某龙的其中一名嫌疑人黄某源被公安局刑拘”为由,以涉嫌“妨害作证罪”将王曙光刑拘。2015年12月,经过侦查、补查等程序后,检察院又以“不符合起诉条件”为由作出不起诉决定。然而,2016年10月,在申请国家赔偿期间,王曙光再次被曲周县公安局以相同罪由刑拘,后经法院判决获刑两年半。
因助人维权两度入狱,前后共被羁押900多天。王曙光坚称自己无罪。“我跟黄某源唯一一次接触,民警全程都在场。黄某源是否该被刑拘和定罪,那是办案机关的事情,跟我又有什么关系?”出狱后,王曙光持续申诉屡屡被驳回。
今年10月,经中央巡视组督办后,王曙光终于收到河北省检察院发来的受理通知短信。

邻居男孩遭校园霸凌,好心帮忙维权却被捕
事情还得从12年前说起。今年43岁王曙光,一直在海南工作和生活。据他回忆,2013年5月19日,他从海南返回邯郸曲周县老家祭拜父亲时,听说邻居王某志之子王某龙当日遭遇了校园霸凌:正在上初一的13岁王某龙在曲周县实验中学宿舍内,被多名同级同学和高年级学生殴打致右耳鼓膜穿孔,伤情达到轻伤标准,正在医院住院治疗,其间还受到威胁恐吓。事发当天,王某志就到城关派出所报警,然而,警方却迟迟没有立案调查。
王曙光说,作为村里少有的大学生,出于正义感他决心帮助王某志父子维权。之后,王某志父子书面委托王曙光代理其申诉、控告等维权事宜。后来,经王曙光网络发帖、信访举报后,曲周县公安局于2013年6月20日决定立案。6月29日,曲周县公安局以涉嫌故意伤害罪对涉嫌实施霸凌的张某晓、赵某、贾某峰三人上网追逃。后张某晓、赵某陆续到案,并如实交代了李某刚、路某杰、花某薇等人参与殴打王某龙的事实。
“后来公安局未及时对李某刚等犯罪嫌疑人采取刑事强制措施,我就再次网上发帖举报,并向有关部门反映曲周县公安局办公大楼涉嫌违建、挪用办案经费等问题。”王曙光说,在他的持续举报下,截至2014年9月,曲周县公安局锁定了张某晓、赵某、贾某峰、李某刚、花某薇、路某杰、黄某源等7名涉案人员。
然而,2014年10月25日,曲周县公安局突然以涉嫌“妨害作证罪”将王曙光刑事拘留,同年12月1日王曙光被曲周县检察院批准逮捕,后移交法院审理。曲周县检察院起诉书显示:被告人王曙光引诱受害人王某龙到公安机关出伪证,利用打电话、发信息、私自录音等方式威逼、利诱该案的犯罪嫌疑人赵某等人作伪证,并通过信访、网络传媒等方式给相关部门领导施压,致使未参与打架的黄某源被批拘上网和刑事拘留。相关案件资料显示,2014年10月20日,黄某源因涉嫌故意伤害罪被曲周县公安局刑事拘留,10月24日被取保候审,直到2015年3月14日才被解除取保候审。曲周县公安局认定,因在侦查过程中发现黄某源没有参与殴打王某龙的行为,不够刑事处罚,2015年11月12日对其作出终止侦查的决定。

王曙光否认上述罪名指控,并认为曲周县法院在审理王某龙被打一案中存在司法不公问题,鉴于自己曾公开举报过该案所涉及公检法相关人员,于是向邯郸市、河北省有关部门请求改变管辖,之后邯郸市检察院作出指定邱县检察院管辖的决定。经过侦查、补查及“检法联合调查”等程序后,邱县检察院于2015年12月22日以“犯罪事实不清、证据不足,不符合起诉条件”为由,作出不起诉决定。
被羁押423天后,王曙光被释放。
申请国家赔偿执行遇阻,相同罪名再度被捕获刑
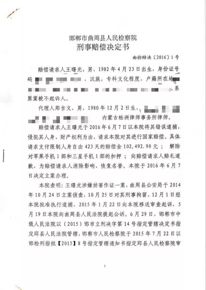
王曙光被释放后回到海南,2016年4月,他委托代理律师向曲周县检察院提出国家赔偿申请。曲周县检察院收到王曙光及律师提交的国家赔偿申请材料后,一直未受理,王曙光再次信访、申诉。经河北省检察院、河北省涉法涉诉服务中心督办,曲周县检察院于2016年6月决定受理王曙光提出的国家赔偿申请。同年8月6日,曲周县检察院刑事赔偿决定书显示,王曙光于2016年6月7日以曲周县检察院将其错误逮捕,侵犯人身、财产权利为由,请求该院对其进行国家赔偿,具体请求支付限制人身自由423天的赔偿金102492.90元;向赔偿请求人赔礼道歉、为赔偿请求人消除影响、恢复名誉。曲周县检察院认为,赔偿案审理期间,曲周县公安局对原案进行了重新补充侦查,认定其犯罪事实清楚,证据确实充分,并提出了移送审查起诉意见。赔偿请求人请求的赔偿侵权事项事实不存在,决定对王曙光的赔偿请求不予赔偿。此后,王曙光向邯郸市检察院提出赔偿复议申请,2016年10月11日,邯郸市检察院作出刑事赔偿复议决定,支持他的刑事赔偿请求。

王曙光回忆说,他准备从海南返回曲周县申请执行赔偿决定时,在海南美兰机场登机时再次被警方控制。后来王曙光得知,他在2016年10月9日被曲周县公安局列为“网上在逃人员”。10月28日,王曙光再次被曲周县公安局刑事拘留,同年11月2日被批准逮捕,当月8日,曲周县检察院再次以“妨害作证罪”向曲周县法院提起公诉。
2017年8月11日,曲周县法院作出一审判决,以犯妨害作证罪判处王曙光有期徒刑二年六个月。王曙光不服提出上诉。2017年10月23日,邯郸中院驳回上诉,维持原判。
被指控指使他人认罪,当事人喊冤称警方也在场
依照《中华人民共和国刑法》规定,妨害作证罪是指以暴力、威胁、贿买等方法阻止证人作证或者指使他人作伪证的行为。王曙光说,自己被二次认定为“妨害作证罪”的理由,就是参与校园霸凌的7名涉案人员中,黄某源被警方错抓是自己造成的。
据曲周县法院一审认定,曲周县公安局城关派出所在办理王某龙被伤害一案中,被告人王曙光利用打电话、发信息、私自录音、到家中面谈等方式,威逼、利诱赵某、黄某源等人或者其监护人、近亲属,指使赵某向公安机关作伪证,导致未参与殴打王某龙的黄某源被曲周县公安局刑事拘留,造成无辜的黄某源被刑事拘留的严重后果,其行为已构成妨害作证罪。
曲周县检察院提供的证据显示,赵某父亲称,赵某证言指证王曙光逼其指证黄某源,不按要求说就是“没说实话”。黄某源父亲、爷爷及本人均证实,王曙光曾逼黄某源指证李某刚等多人参与打架,以“找事”“送公安局”恐吓,黄某源在证言中还表示自己未参与打架,因此没有在材料上签字。民警刘某岭称其因信访稳控与王曙光同去黄某源家,王曙光硬说黄某源涉案并逼其作证,但卷宗原本无他的名字。
对此指控,王曙光表示难以理解。“首先,我从没接触过赵某,只在协商赔偿时候接触过他的父亲,不明白赵某的证言从何而来;其次,我只见过黄某源一次,但当时民警也在场。”王曙光向新黄河记者回忆了当时接触黄某源时候的细节。王曙光表示,大概是2013年6月,他当时去派出所询问案件进展情况时,办案民警刘某岭正好要去找黄某源做问询笔录,并以单位没车为由希望搭乘自己的车前往。到了黄某源叔叔家超市时,刘某岭找黄某源及多位亲属做笔录。当听到黄某源家属让孩子否认打人时,自己确实当场表达了不同意见,但没有其他任何过激举动。“超市里有黄某源的七八位亲戚,民警刘某岭也在场,请问在这种情况下,我怎么可能构成暴力、威胁对方?而且民警办案从正常取证到最终是否采用,跟我有什么关系?”
王曙光上诉时还提出,其没有向相关人员打电话、发短信实施威逼利诱,其录过两次音但目的是督促公安机关办理案件,不是妨害作证。王曙光代理律师也表示,案件存在很大疑点,首先王曙光没有犯罪动机,他的行为过程是对司法机关的监督行为,他不但没有收受王某龙和家属的任何的费用,反而在王某龙被打案件维权过程中,自掏腰包垫付费用累计金额几万元,来帮助王某龙被打案件得到公正处理,王曙光的行为本质是“协助未成年被害人维权”“实际上是一个助人维权的行为”。其次,相关证据显示,王曙光无论是否有“冒名打电话、私自录音、陪同民警调查”等行为,是否接触了相关人员,他事后都将相关的录音材料提供给了侦查机关,其行为均不具备刑法意义上“暴力、威胁、贿买”的属性,不符合妨害作证罪的构成要件。实际上,王曙光不但不是妨害作证,恰恰是协助公安司法机关侦破案件的一种表现。
王某志曾在证言里提到,他后来得到的赔偿款中,有一小部分钱被王曙光拿走了,并称“我只是被王曙光拉着到公安局、法院反映过王某龙被打一事,都是王曙光安排的,我什么也不知道,包括给领导发短信,都是王曙光编好让我发的。”但在出庭作证时,王某志又称王曙光并未从赔偿款中拿钱,自己在派出所做笔录时被打,被要求承认王曙光从赔偿款中拿钱。“当时都把我打蒙了,但他(王曙光)没拿一分钱。”近日,在接受新黄河记者采访时,王某志表示,当时他和王曙光签了委托维权的书面协议,但是王曙光从未收过钱。在王某志眼里,王曙光是个很实在的人。为了给父子俩维权,王曙光两度入狱。时隔多年,文化程度不高的王某志言语中依然怀有歉意。
坚称无罪持续多年申诉,得到中央巡视组督办
2018年3月1日,王曙光刑满释放。这一次,他被羁押了485天。这些年,他始终坚称自己无罪,多年持续申诉,邯郸中院、河北高院先后于2020年、2022年作出驳回申诉的通知。2024年10月25日,王曙光向河北省检察院递交刑事申诉状,详细列举了原判决中的证据矛盾、程序违法问题,如“赵某证言前后矛盾”“黄某源供述违背常理”“一审法院违法管辖”“二审未开庭审理”等,请求检察机关依法抗诉,启动再审。
提出申诉后,河北省检察院认为一审判决、二审裁定,以及河北高院驳回申诉的通知文号、时间等存在错误,要求王曙光提供书面证明,此后又以相同理由要求王曙光提供原办案单位作出的补正文书。今年2月26日,河北省检察院向王曙光发出通知:“您提供的材料仍不完整,由于以下两份文书:邯郸市中级人民法院刑事裁定书、河北省高级人民法院驳回申诉通知书内存在笔误,请先行向法院申请补正。请将补正文书(需提供与该文书核对无误的复印件)邮寄至我院。逾期未补齐的,视为撤回申诉。”
“法律文书问题,不是我申诉人的问题,不应该成为不受理的理由。”王曙光表示。尽管如此,王曙光还是及时向河北高院、邯郸中院提出补寄申请。

今年3月17日,河北高院出具补正通知书,并将原件邮寄给王曙光。4月19日,王曙光将自己的案情反映至中央巡视组,在中央巡视组督办下,邯郸中院仅向王曙光邮寄了补正文书复印件,至今仍未提供原件。
王曙光表示,9月8日,河北省检察院副检察长口头告知他的代理律师,自己申诉一案立案受理。10月9日晚,代理律师收到河北省检察院的短信——经审查,符合受理条件,依法受理。
从对校园霸凌说“不”,到为自己伸冤,十余载的坚持,王曙光还在努力追寻那缕胜利的曙光。
